Contoh Identifikasi Masalah Lingkungan

Contoh identifikasi masalah lingkungan hidup, contoh identifikasi masalah dalam skripsi, contoh identifikasi masalah pada makalah, contoh identifikasi masalah proposal, contoh identifikasi masalah dan rumusan masalah, contoh identifikasi masalah ptk matematika, contoh identifikasi masalah penelitian, contoh identifikasi masalah dalam makalah, contoh identifikasi masalah puskesmas, contoh identifikasi masalah pendidikan, contoh identifikasi masalah adalah, contoh identifikasi masalah, contoh identifikasi dalam interaksi sosial, contoh identifikasi variabel penelitian, contoh identifikasi pencemaran udara, contoh identifikasi risiko puskesmas, contoh identifikasi buku, contoh identifikasi masalah dalam skripsi, contoh identifikasi variabel, contoh identifikasi masalah dalam penelitian, contoh identifikasi masalah dalam makalah,


Bentuk Intervensi Kelompok Dan Komunitas Dalam Psikologi via blogpsikologi.blogspot.com
Bentuk Intervensi Kelompok dan Komunitas Dalam Psikologi

Makalah Penulisan Laporan Penelitian via www.slideshare.net
Makalah penulisan laporan penelitian

Apakah Penerapan Manajemen Risiko Di Perusahaan Anda Sudah via sentralsistem.com
Apakah Penerapan Manajemen Risiko di Perusahaan Anda Sudah

Sentral Sistem Consulting: Juli 2015 via transformingorganization.blogspot.com
Sentral Sistem Consulting: Juli 2015

Contoh Daftar Isi Skripsi Makalah Dan Laporan Semua Contoh via www.seocontoh.web.id
CONTOH DAFTAR ISI SKRIPSI MAKALAH DAN LAPORAN  SEMUA CONTOH

Bentuk Intervensi Kelompok Dan Komunitas Dalam Psikologi via blogpsikologi.blogspot.com
Bentuk Intervensi Kelompok dan Komunitas Dalam Psikologi

Risk Management Principles Idris Madjidi via idrismadjidi.wordpress.com
Risk management principles  Idris Madjidi

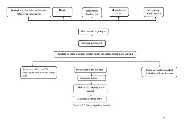
3. Pohon Masalah_makalah via www.slideshare.net
3. pohon masalah_makalah

Lakukan Identifikasi Lima Jenis Campuran Yang Sering via brainly.co.id
Lakukan identifikasi lima jenis campuran yang sering

Contoh Interaksi Sosial Antar Individu - Contoh O via contoho.blogspot.com
Contoh Interaksi Sosial Antar Individu - Contoh O

Makalah Tentang Perencanaan Dan Pengembangan Bisnis via makalah15.blogspot.com
Makalah tentang perencanaan dan pengembangan bisnis

Metodologi Penelitian - Ppt Download via slideplayer.info
METODOLOGI PENELITIAN - ppt download


Random Image



Related Posts To Contoh Identifikasi Masalah Lingkungan


Contoh Identifikasi Masalah Lingkungan Rating: 4.5 Posted by: Axifitra

Search Here

Popular Posts

Total Pageviews

Recent Posts

Partners